How Banks Protect You From Scams (And When They Don’t)

What's inside?

A stylized illustration of a bank vault, representing the security measures banks use to protect customer funds.

We all trust our banks to keep our money safe. It’s easy to assume that our funds are completely secure within the walls of our trusted financial institution. While banks do have robust security measures to protect against many fraudulent activities, it’s important to remember that they can’t prevent every type of scam. Understanding the limitations of your bank’s protection and knowing when to take extra precautions can empower you to safeguard your hard-earned money.

Key Takeaways

  • Banks offer strong protection against unauthorized credit card charges and have specific policies for debit card fraud.
  • Certain scams, such as those involving authorized money transfers, cryptocurrency, and retirement accounts, may fall outside the scope of your bank’s protection.
  • Staying vigilant, protecting your personal information, and maintaining open communication with your bank are crucial steps in preventing financial fraud.

When Your Bank Has Your Back

Most banks offer excellent protection against unauthorized credit card charges. Thanks to zero-liability policies, you’re typically not held responsible for fraudulent transactions made with your credit card. This protection is mandated by the Fair Credit Billing Act.

For debit cards, the level of protection you receive often depends on how quickly you report a lost or stolen card. Federal Reserve Regulation E outlines the following guidelines:

  • Report before any unauthorized charges: You have no responsibility for any losses.
  • Report within two business days: You could be liable for up to $50.
  • Report between two and 60 days: Your liability can increase to $500.
  • Report after 60 days: You may be responsible for the entire amount stolen.

It’s crucial to check with your specific bank or credit union to understand their exact policies, as these can vary.

When Banks Might Not Be Able to Help

Unfortunately, some scams are designed to slip through the cracks, especially when you unknowingly authorize a transaction or transfer. Here are some common scenarios where your bank might not be able to fully protect you:

  • Money Transfer Scams: If you’re tricked into sending money to a scammer posing as a family member, friend, government agency, or romantic interest, your bank usually won’t be able to refund the money. This is because you authorized the transfer, even if you were deceived into doing so. For example, a scammer might contact you, claiming to be your grandchild in urgent need of bail money. According to the FTC, imposter scams resulted in $2.6 billion in losses in 2022.
  • Cryptocurrency Scams: Scammers may convince you to invest in or transfer funds to a fraudulent cryptocurrency account. Since cryptocurrency transactions are often irreversible, your bank may have limited ability to recover your funds. These scams might involve promises of guaranteed high returns or pressure to invest in a new, obscure cryptocurrency. The FBI’s Internet Crime Complaint Center (IC3) received over $2.57 billion in reported losses from cryptocurrency scams in 2022.
  • Retirement or Investment Account Withdrawals: If you’re persuaded to withdraw money from your retirement or investment accounts and transfer it to a scammer, recovering those funds can be extremely difficult, even with your bank’s assistance. This can happen if a scammer impersonates a financial advisor and convinces you to move your money to a fraudulent account.
  • App-Based Transfers: Many online payment apps and peer-to-peer transfer services may have weaker fraud protection policies compared to traditional banks. This makes you more vulnerable if you’re tricked into sending money through these platforms.
Infographic depicting various types of financial scams targeting individuals.

Protecting Yourself: A Multi-Layered Approach

While banks play a vital role in protecting your money, your own vigilance and proactive measures are equally important. Here are some essential tips to keep your finances secure:

  • Control Conversations About Your Accounts: If someone calls claiming to be from your bank, hang up and call back using the number on your bank statement or the official website. Never give out sensitive information over the phone unless you initiated the call.
  • Keep Your Information Private: Never share your account numbers, PINs, passwords, or Social Security number with anyone who contacts you unexpectedly. Your bank will never ask for this information over the phone or via email.
  • Talk to Trusted People: Scammers often try to isolate their victims. Discussing your financial decisions or any suspicious communications with a trusted friend, family member, or financial advisor can help you spot red flags and avoid falling prey to scams.
  • Use Your Bank’s Resources: Bank employees are trained to recognize suspicious activity. If something doesn’t feel right or you notice unusual transactions on your account, don’t hesitate to talk to a bank representative.
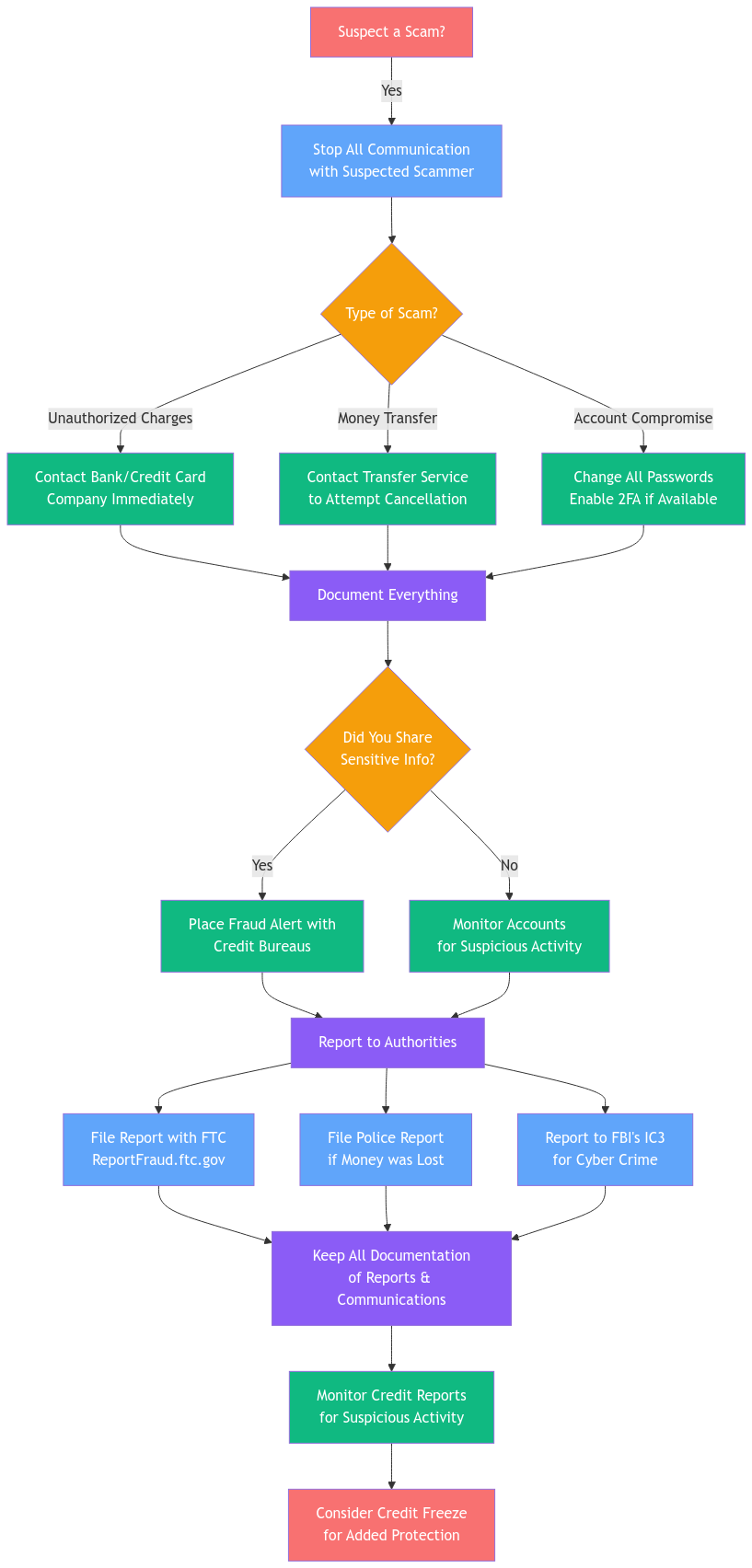
  • Act Quickly if Something’s Wrong: If you believe you’ve been scammed or see unauthorized activity on your account, report it immediately to your bank and the Federal Trade Commission (FTC) at ReportFraud.ftc.gov. The sooner you report it, the better your chances of recovering any lost funds.
A flowchart illustrating the steps to take if you suspect you’ve been a victim of a scam.

Understanding Your Bank’s Security Measures

Banks employ various security measures to protect your accounts. Familiarizing yourself with these can help you make informed decisions and enhance your financial safety.

  • EMV Chip Technology: Most credit and debit cards now come with embedded EMV chips. These chips create a unique transaction code that makes it difficult for fraudsters to clone your card.
  • Two-Factor Authentication: Many banks offer two-factor authentication (2FA) for online and mobile banking. This adds an extra layer of security by requiring a second form of verification, such as a code sent to your phone, in addition to your password.
  • Online Banking Security: Banks use encryption and other security protocols to protect your information during online banking sessions. Always ensure you’re using a secure website (look for “https” in the URL) and avoid accessing your accounts on public Wi-Fi networks.
  • Mobile Banking Security: When using mobile banking apps, ensure you download them from official app stores and keep your phone’s operating system updated with the latest security patches. Be cautious of using mobile banking on jailbroken or rooted devices.

Small Business Protections

Small businesses are often targets of financial scams. Here are some key steps to protect your business:

  • Employee Training: Educate your employees about common scams and how to recognize red flags.
  • Internal Controls: Implement strong internal controls, such as separating duties and requiring multiple approvals for financial transactions.
  • Regular Account Monitoring: Closely monitor your business bank accounts for any suspicious activity.
  • Cybersecurity Measures: Invest in robust cybersecurity measures, such as firewalls and anti-virus software, to protect your business systems from data breaches.

International Transfers and Protections

If you’re sending or receiving money internationally, be aware of the specific risks and regulations involved.

  • Use Reputable Services: Choose well-established banks or money transfer services with strong security measures.
  • Understand Fees and Exchange Rates: Be clear about the fees and exchange rates involved in international transfers.
  • Verify Recipient Information: Double-check the recipient’s information to avoid sending money to the wrong person.

For more information on protecting yourself from identity theft, check out our blog post [link to relevant XOA TAX blog post on identity theft].

FAQs

Does my bank have any responsibility if I’m scammed?

It depends on the situation. Banks generally offer strong protection for unauthorized transactions, especially on credit cards. However, if you authorize a transaction, even if you were tricked into doing so, your bank may have limited recourse.

What should I do if I suspect a scam?

If you receive a suspicious email, phone call, or text message, don’t engage with it. Contact your bank immediately if you’re concerned about the security of your account or if you notice any unusual activity. You can also report scams to the FTC at ftc.gov.

How can I learn more about protecting myself from financial fraud?

The FTC website (ftc.gov) is an excellent resource for information on various types of scams and how to avoid them. You can also talk to your bank or a financial advisor for personalized guidance.

Connecting with XOA TAX

Concerned about financial scams and how to protect your assets? At XOA TAX, we can help you develop a comprehensive financial plan and provide guidance on safeguarding your money. We can also help you with tax planning and preparation, ensuring you’re taking advantage of all available deductions and credits to minimize your tax liability. Contact us today for a free consultation!

Website: https://old-site.xoatax.net/

Phone: (714) 594-6986

Email: [email protected]

Contact Page: https://old-site.xoatax.net/contact-us/

Disclaimer: This post is for informational purposes only and does not provide legal, tax, or financial advice. Laws, regulations, and tax rates can change often and vary significantly by state and locality. This communication is not intended to be a solicitation, and XOA TAX does not provide legal advice. Please consult a professional advisor for advice specific to your situation.

 

Do you wish to continue with the call?

Please provide your phone number and we will contact you within 2 hours

You have successfully submitted your phone number

Be 85% more effective!

Take care of your business’s finances

  anywhere    anytime

with XOA TAX's bookkeepers.

Please provide your phone number and we will contact you within 2 hours

You have successfully submitted your phone number